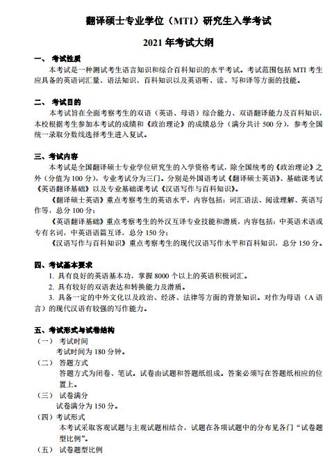
中国地质大学(武汉)2021翻译硕士专业学位考试大纲

2020/8/31 14:46:20 来源: 网络
分享:

  中国地质大学(武汉)2021年考研自命题大纲已发布,报考中国地质大学(武汉)的考生要认真看考研大纲。预计考研公共课大纲将于9月公布。更多关于2021考研英语大纲考研政治大纲考研数学大纲考研专业课大纲,请持续关注海天考研网。

中国地质大学(武汉)2021翻译硕士专业学位考试大纲.jpg

中国地质大学(武汉)2021翻译硕士专业学位考试大纲1.jpg

中国地质大学(武汉)2021翻译硕士专业学位考试大纲2.jpg

中间广告图.jpg

活动专题